1. 招标条件
2025年辽宁省高速公路维修养护工程(以下称为“本项目”)已由 辽宁省交通建设投资集团有限责任公司 以 《关于下达2025年高速公路维修改造项目投资计划的通知》 列入年度投资计划,资金来自 企业自筹 ,本项目施工监理招标人为 辽宁省高速公路运营管理有限责任公司 (以下称为“招标人”),招标代理为 中咨海外咨询有限公司 (以下称为“招标代理”)。项目已具备招标条件,现对本项目施工监理进行国内公开招标,并对投标人进行资格后审。
2. 项目概况与招标范围
2.1 项目概况
2025年辽宁省高速公路维修养护项目主要涉及:灯辽高速公路维修养护工程;高速公路防灾抗灾能力提升项目;高速公路桥梁群监测系统试点建设;新鲁高速公路彰阿段维修养护工程;高速公路交通安全设施维修养护工程;高速公路标线维修养护工程;高速公路附属设施维修养护工程;抚通高速公路维修养护工程;新丹高速公路维修养护工程;高速公路桥梁维修养护工程;高速公路路基、隧道等专项养护工程;高速公路路域环境养护提升工程;高速公路局部路段维修养护工程;高速公路收费广场维修养护工程。
2.2 招标范围及标段划分
本次招标范围为各标段内维修养护工程的施工监理,各标段监理设置二级监理机构,即设置总监理工程师办公室、总监理工程师办公室下设驻地监理工程师办公室(其中:1标段2个驻地办、2标段1个驻地办、3标段3个驻地办、4标段1个驻地办、5标段5个驻地办)。对监理合同范围内的维修养护工程实施的全过程(准备阶段、施工阶段、缺陷责任期阶段)进行质量监理、进度监理、费用监理、施工安全监理、信息管理、合同管理、文件资料管理等,并按约定完成合同范围内的试验检测工作。第1、2标段须各设立1个工地试验室,第3、4、5标段可以自建试验室或者委托母体试验室。工地试验室的设备应满足项目要求。
本项目共划分为5个标段,详见下表:

2.3服务周期
第1、2、4、5标段的监理服务周期为自合同签订之日起至2025年11月30日,第3标段的监理服务周期为自合同签订之日起至2025年12月15日,第1~5标段的验收与缺陷责任期阶段服务期均为12个月。
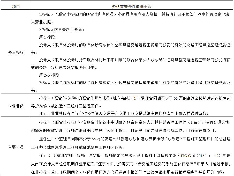
3. 投标人资格要求
3.1 本次招标要求各标段投标人必须同时具备的资格要求详见下表:

根据《关于发布公路工程从业企业资质名录的通知》(厅公路字〔2011〕114号)要求,投标人应进入交通运输部“全国公路建设市场监督管理系统(https://hwdms.mot.gov.cn)”中的公路工程施工监理资质企业名录,且投标人名称和资质与该名录中的相应企业名称和资质完全一致。
3.2 本次招标 接受 联合体投标,联合体牵头人必须由设置总监理工程师办公室的单位承担。
3.3 每个投标人最多可对 5 个标段投标,但最多允许中 1 个标。
3.4 与招标人存在利害关系可能影响招标公正性的单位,不得参加投标,否则投标无效。单位负责人为同一人或存在控股、管理关系的不同单位,不得以任何形式以不同投标人的名义参加同一标段投标,否则,相关投标均无效。联合体各方在本招标项目中以自己名义单独投标或者参加其他联合体投标的,相关投标均无效。
3.5 投标人(联合体投标时的联合体所有成员)存在下列不良状况或不良信用记录的单位,不得参加投标:
(1)被省级及以上交通运输主管部门取消招标项目所在地的投标资格且处于有效期内;
(2)被责令停业,暂扣或吊销执照,或吊销资质证书;
(3)进入清算程序,或被宣告破产,或其他丧失履约能力的情形;
(4)在国家企业信用信息公示系统(http://www.gsxt.gov.cn)中被列入严重违法失信企业名单;
(5)在“信用中国”网站(http://www.creditchina.gov.cn)或“中国执行信息公开网”(http://zxgk.court.gov.cn)中被列入失信被执行人名单;
(6)投标人或其法定代表人、拟委任的总监理工程师在近三年内有行贿犯罪行为的;
(7)法律法规规定的其他情形。
4. 招标文件的获取
4.1 凡有意参加投标者,请投标人于 2025 年 6 月 16 日23:59时(北京时间,下同)之前,登录“辽宁省公共资源交易一张网电子化平台(https://www.lnsggzy.com/EpointSSO/login/oauth2login)”进行会员注册(办理CA数字证书),并进行投标确认,自行下载本次招标各标段全部相关文件。请各投标人随时关注“辽宁省公共资源交易一张网电子化平台”,及时获取相关信息,避免影响投标文件的编制,否则一切后果由投标人自行承担。
4.2 招标文件售价 0 元。
4.3 投标人须提交的投标保证金金额及其他相关要求详见招标文件。
5. 投标文件的递交及相关事宜
5.1 招标人将不组织工程现场踏勘,不召开投标预备会,投标人在查阅招标文件后如有问题,可于规定的时间前发送至指定邮箱,由招标人统一解答。
5.2 投标文件递交的截止时间(投标截止时间,下同)为 2025 年 7 月 1 日 10时 00 分。投标人应于投标截止时间前,将电子投标文件上传至“辽宁省公共资源交易一张网电子化平台(https://www.lnsggzy.com/EpointSSO/login/oauth2login)”,本次招标不要求投标人递交纸质投标文件。
5.3 投标人须使用生成投标文件的CA锁及相关解密设备,完成电子投标文件的解密工作。
5.4 电子交易相关软件的下载:(1)驱动下载地址:https://download.bqpoint.com/download/downloaddetail.html?SourceFrom=Ztb&ZtbSoftXiaQuCode=0215&ZtbSoftType=DR;(2)投标文件制作软件下载地址:https://download.bqpoint.com/download/downloaddetail.html?SourceFrom=Ztb&ZtbSoftXiaQuCode=0209&ZtbSoftType=tballinclusive;(3)投标人操作手册下载地址:http://ggzy.ln.gov.cn/fwdt/xzzx1/gczb/jtgc/scxz/。
5.5 逾期上传的、未上传指定网站的或不按照招标文件要求加密的投标文件,招标人(电子交易平台)将予以拒收。
5.6 本次招标采用 双信封形式的综合评分法 ,评标办法详见《辽宁省交通运输厅网站》(http://jtt.ln.gov.cn)发布的本招标公告附件。
6. 发布公告的媒介
本次招标公告同时在《辽宁省招标投标监管网》(http://www.lntb.gov.cn)、《辽宁省公共资源交易网》(http://ggzy.ln.gov.cn)、《辽宁省交通运输厅网站》(http://jtt.ln.gov.cn)、《辽宁省交通建设投资集团有限责任公司网站》(http://www.lnjttz.cn)、《辽宁省交通建设投资集团电子招标采购平台》(http://zc.lnjttz.cn)及《中国招标投标公共服务平台》(http://www.cebpubservice.com)上发布。
潜在投标人或者其他利害关系人如对本招标文件有异议,可在投标截止时间10日前按照《中华人民共和国招标投标法实施条例》中的有关规定向招标人提出。
7. 联系方式
监督部门:辽宁省交通运输厅公路处
地 址:辽宁省沈阳市和平区十三纬路 19 号
联 系 人:赵先生
电 话:024-23878036
招 标 人:辽宁省高速公路运营管理有限责任公司
地 址:辽宁省沈阳市和平区十三纬路 19 号甲
邮政编码:110003
联 系 人:葛先生
电 话:024-82364408
招标代理:中咨海外咨询有限公司
地 址:北京市海淀区车公庄西路25号1幢4-5层
联 系 人:邓先生
电 话:024-88325378
网 址:https://zzhw.ciecc.com.cn
邮 箱:zzhwzh01@126.com

lnsjtjt@126.com
辽宁省沈阳市和平区丽岛路42-2号